登录个人中心
|
智能问答
|
繁
|
蒙古文版
|
无障碍阅读
长者版
搜索
首页
要闻动态
政务公开
政务服务
政民互动
数据发布
魅力兴安
当前位置:
首页
/
政务公开
/
政府信息公开
/
信息公开详情页
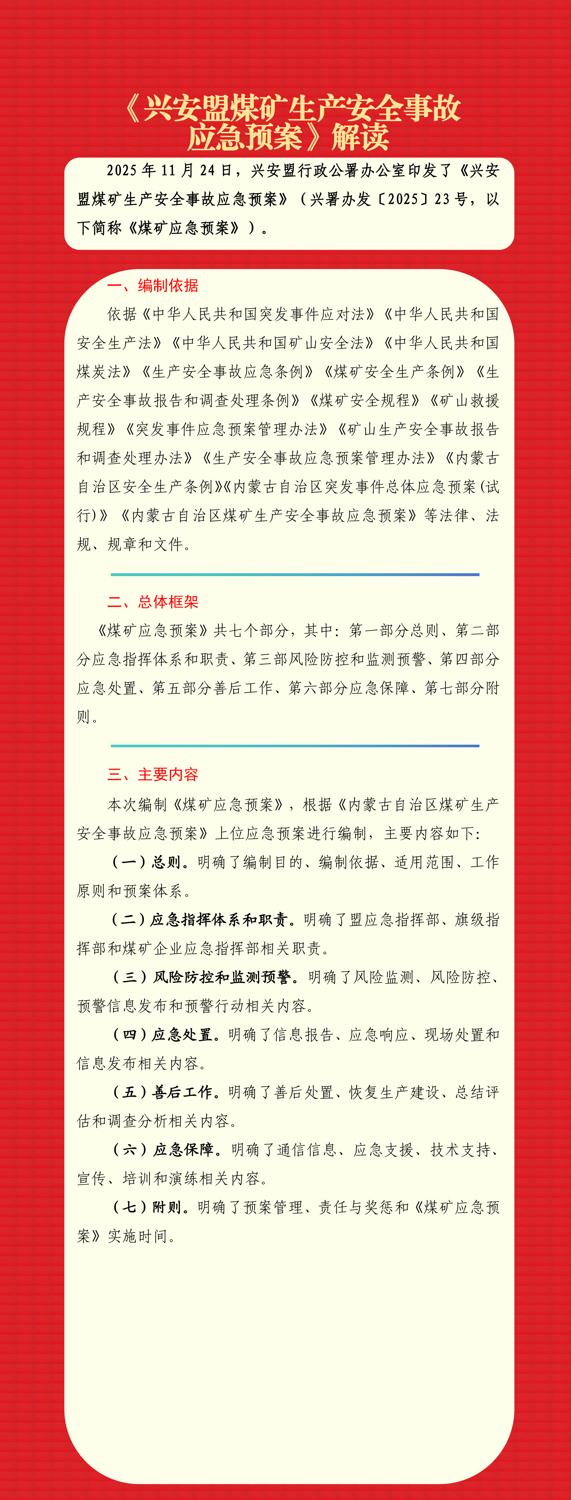
【图片解读】《兴安盟煤矿生产安全事故应急预案》解读
来源:兴安盟应急管理局
发布时间:2025-12-01 00:00
字体大小:
A+
A
A-
分享:
打印
上一篇
下一篇
关闭
相关文章
兴安盟行政公署办公室关于印发《兴安盟煤矿生产安全事故应急预案》的通知
【文字解读】《兴安盟煤矿生产安全事故应急预案》解读