当前位置:首页 / 详细信息页面

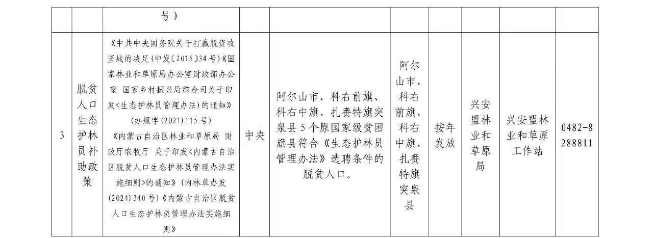
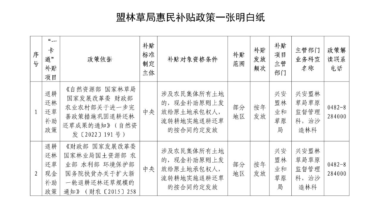
兴安盟林草局惠民补贴政策一张明白纸

来源:盟林草局 发布时间:2025-09-23 08:57

字体大小:A+ A A- 分享: 打印

  为落实自治区党委和政府关于做好惠民惠农财政补贴精准发放工作的决策部署,巩固深入贯彻中央八项规定精神学习教育成果,进一步深化“感党恩听党话跟党走”群众教育,盟林草局发布《盟林草局惠民补贴政策一张明白纸》,让群众明白“干什么有补贴、如何领到补贴、领取补贴后需要履行什么义务”,畅通群众与政策解读人沟通的路径,确保符合条件的保障对象及时受益,有形有感“知党恩”。

 

上一篇

下一篇

相关文章