当前位置:首页 / 详细信息页面

国务院办公厅关于印发《“高效办成一件事”2025年度第二批重点事项清单》的通知

来源:中华人民共和国中央人民政府 发布时间:2025-07-09 11:22

字体大小:A+ A A- 分享: 打印

国办函〔2025〕70号

各省、自治区、直辖市人民政府,国务院各部委、各直属机构:

《“高效办成一件事”2025年度第二批重点事项清单》已经国务院同意,现印发给你们,请结合实际认真组织实施。

国务院办公厅         

2025年7月3日          

(此件公开发布)

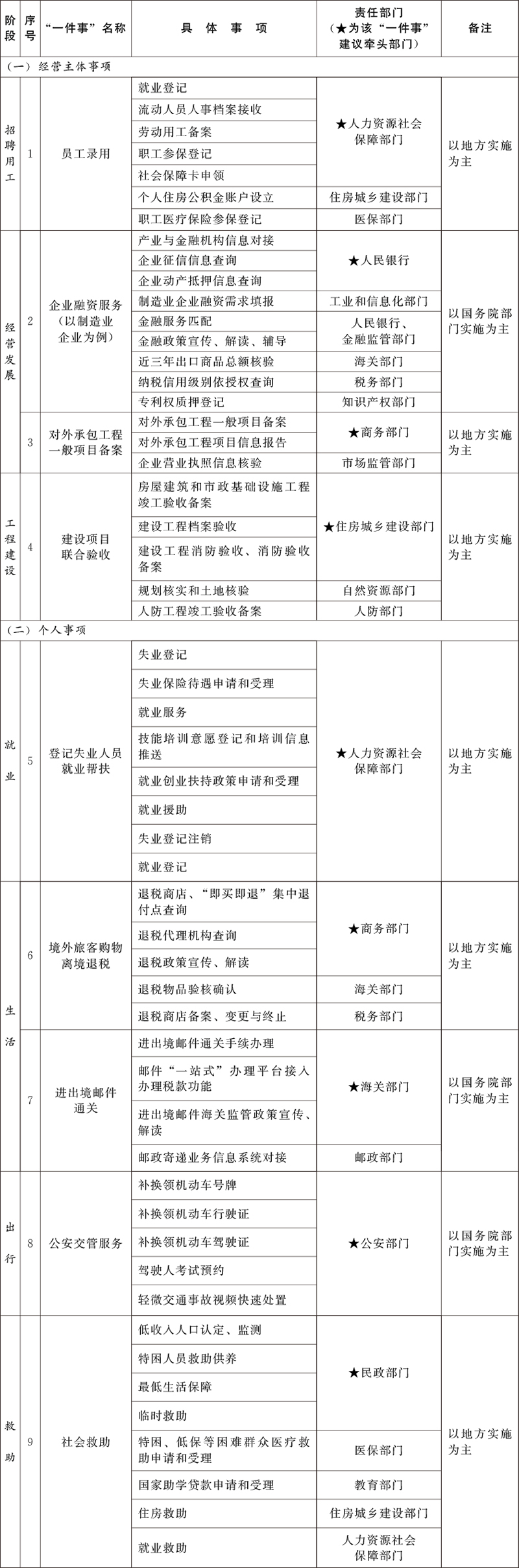
“高效办成一件事”2025年度第二批重点事项清单

上一篇

下一篇

相关文章