一、什么是居家适老化改造以旧“焕”新活动?
居家适老化改造是以“室内行走便利、如厕洗浴安全、居家环境改善、智能安全监护、辅助器具适配”为主要目标,引导有需求的老年人家庭进行居家适老化改造,对其购置产品进行补贴,改善老年人的居家生活环境,增强老年人的获得感、幸福感和安全感。消费者通过云闪付“2025年内蒙古自治区家装厨卫焕新”补贴板块,领取相应品类补贴券。在兴安盟页面查看活动商户列表,到店消费,完成相应品类的补贴券核销,消费者享受支付优惠。居家适老化改造产品按照其实际销售价格(不含安装费、人工费)的30%给予补贴。每位消费者每件(套)商品可补贴1次,每件(套)补贴不超过2000元。每人累计最高补贴金额合计补贴金额不超过18000元(实际情况购买产品时可由商家协助在“内蒙古自治区家装厨卫换新”服务平台核实)。
二、补贴对象应符合什么条件?
内蒙古自治区常住且具有适老化改造产品购买需求的60周岁及以上的老年人在指定门店购买可参加补贴产品时给予适当补贴,符合补贴条件的老人在有意愿购买产品时由商家直接补贴30%的金额(可以理解为老年人只支付产品总金额的70%即可)。
三、筛选企业的工作开展过程是什么?
为贯彻落实《自治区商务厅等6部门关于印发2025年内蒙古自治区家装厨卫“焕新”补贴实施方案的通知》(内商运字〔2025〕75号)及《内蒙古自治区2025年居家适老化改造“焕新”工作实施方案》有关要求,兴安盟民政局向全社会发布公告征集了2025年兴安盟居家适老化改造“焕新”活动参与企业,经市场主体自主申报、属地民政主管部门初审,盟民政局并向社会公示,确定了兴安盟适老智护养老服务有限公司、兴安盟紫光物联技术有限公司、乌兰浩特市闼闼木门经销处等3家为兴安盟2025年居家适老化改造“焕新”活动参与企业。
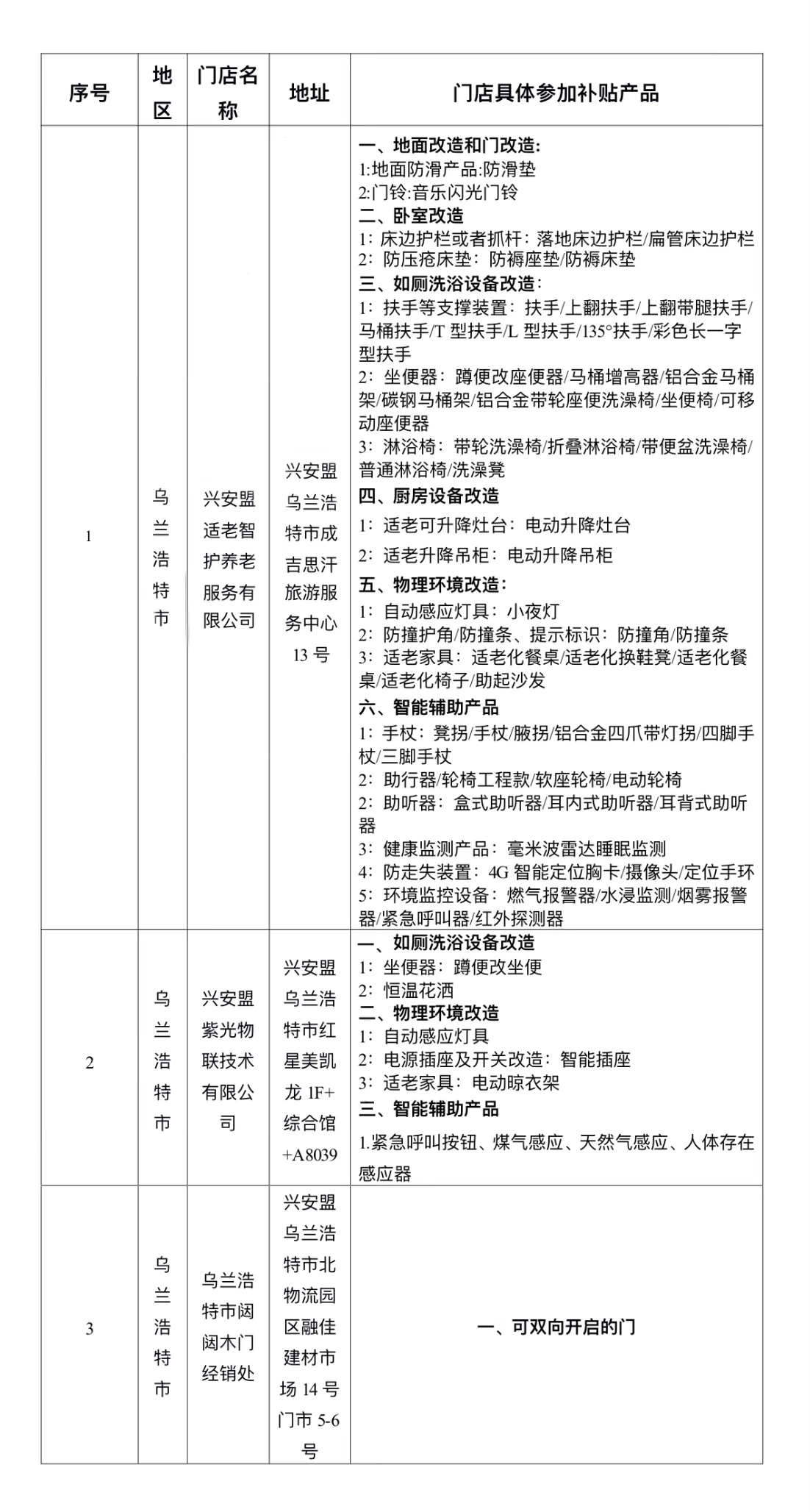
四、老年朋友们需要时到哪里买?需要注意什么?
老年朋友们可到以下任意门店购买该门店具体参加补贴的产品,同时请积极配合商户填写消费者补贴确认及相关承诺书并配合确认验收(届时由商家协助操作)。
五、请老年朋友们协助监督工作开展情况!
如发现经营主体存在“先涨价后补贴”等价格违法行为,以及套取补贴资金,以假充真、以次充好、以旧充新、以不合格产品冒充合格产品,以及伪造冒用能效水效等行为的,可以直接向盟民政部局养老服务科进行举报,联系电话0482-8268166。
上述所有事项均为2025年政策期,企业名单根据工作需要在2026年度重新更新。




打印
蒙公网安备 15220102010009号